THE STORYTELLING ROBOT
ODI: a storytelling robot designed to preserve oral heritage underpinned by a secure, decentralised network to ensure data sovereignty
This research has been accepted as a contributing chapter in The Language of Creative AI (Springer)
Cultural Robotics: Diversified Sustainable Practices – ODI: A Storytelling Robot for Cultural Preservation


In our digital world, the art of storytelling is swiftly moving beyond traditional mediums. Technological advancements offer huge potential to share, preserve and collaboratively cultivate narrative and heritage.
Yet despite the vast range of possibilities, there is a risk of diluting the intimate and culturally embedded nature of oral storytelling.
ODI is a storytelling robot designed to bridge this gap.



The fundamental idea of ODI is to create a repository for cultural narratives and to sustain the act of oral storytelling. While many HRI systems view robots as social agents, this project investigates the potential for robotic platforms to shape new spaces and influence psychological reflection through storytelling. In this role, ODI directly participates in building cumulative memory of cultural narrative to pass on to future generations.
ODI’s sustainable design is a core part of the project. It aims to reduce environmental impact and acts as a philosophy that aligns with the goal of preserving cultural heritage and traditional storytelling mediums. ODI’s chassis is designed for longevity and easy maintenance with the interior holding standard, off-the-shelf components. These design choices ensure that ODI can serve as a long-term vessel for cultural preservation.


Modular design and off the shelf components (schematic)
Storytelling is a cultural domain, therefore using AI to mimic this innate act requires a clear ethical framework. ODI has been developed with the intention to mitigate bias and security risks. Instead, we aim for this technology to empower communities, acting as a tool to preserve cultural heritage in an appropriate way, rather than to ignore and diminish it.
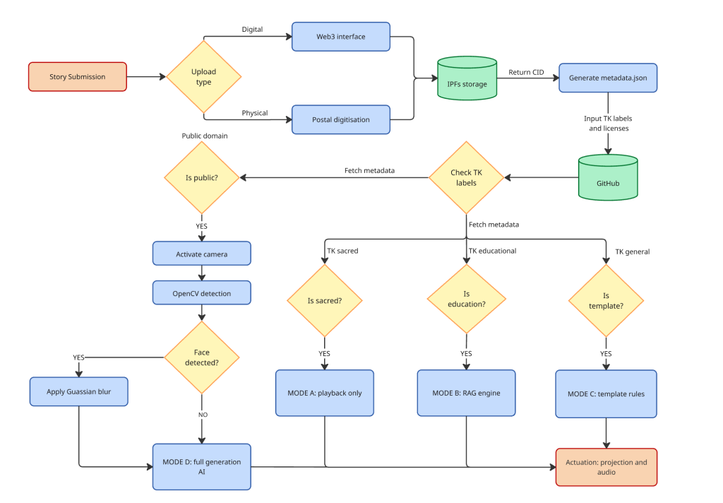
Q. How do we protect sacred stories from being exploited by big AI models? We build a new pipeline.


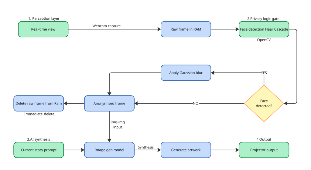
The ‘decentralised data pipeline’ and the ‘situated privacy and perception’ architecture
The architecture employs a decentralised governance pipeline, ensuring that ownership of cultural narratives remains strictly with the community. When a story is uploaded (digitally or via postal submission), it gets a unique cryptographic fingerprint (CID) and a Traditional Knowledge (TK) Label.
These labels guide the robot’s behaviour. If the metadata says ‘Sacred’, the robot locks its generative engine and strictly plays back the original recording. This architecture ensures that the control of the data remains with the community, allowing ODI to function as a respectful vessel for preservation rather than an instrument of extraction.
This framework is grounded in the CARE Principles for Indigenous Data Governance (collective benefit, authority to control, responsibility and ethics).
If you have any questions about this project or want to be involved, please contact me here.
This work was selected to be presented at the ADA LoveLace Colloquium 2026 to create awareness and push for further engagement and collaborative partnerships.

